时间:2023-12-21人气:-
原神覆雪之国三个仙灵在哪
1、如大家所见,我们下到这个冰湖底下的时候会发现三个仙灵。

2、我们只需要绕到如图标记的一号仙灵的位置,从这个心灵的位置,慢慢地不停顿的往二三号仙灵的位置走,记住哦,是走,千万不要跑,自然地走就行了,不用顾虑其他的。

3、大家可以去尝试这个方法,我实操过效果还不错。

《原神》覆雪之国任务解谜攻略
一、任务接取位置
龙脊雪山旁边的营地
二、解谜流程
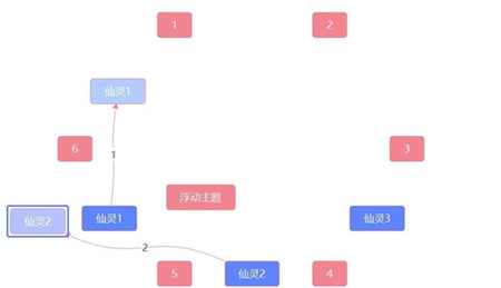
1、将三个仙灵行动的距离一致,先触摸到1号仙灵;
2、第一个仙灵行动走到两根柱子之间的时候,这时候点击2号仙灵;
3、2号仙灵行动之后到达1号仙灵刚起步的位置,玩家点击3号仙灵,这时候就是一个三角形,就完成解谜了。

三、任务攻略
1、上方的谜题解答玩之后,就可以先开启宝箱了;

2、之后我们找对应的NPC提交任务,就可以达成了。


总结
这次覆雪之国的三个仙灵解谜任务将我们带入了一个神秘的冰湖之底。通过巧妙地操控与交互,我们成功解开了这三个仙灵之间的奥秘,并从中获得了宝贵的奖励。我们希望这个攻略能够为你接下来的冒险之旅带来一些帮助。下次,我们将再次回到这神秘的提瓦特大陆,为大家解锁更多的游戏秘密,敬请期待!
特别声明:以上内容(如有图片或视频亦包括在内)为本平台用户上传并发布,本平台仅提供信息存储服务。
豆包
码支付
码支付
码支付官网
码支付